HomeMade

Pełna wersja: "Piligrim-Pro"
Aktualnie przeglądasz uproszczoną wersję forum. Kliknij tutaj, by zobaczyć wersję z pełnym formatowaniem.
Stron: 1 2
Znany jako "Oleg 9" i uznany autor Piligrima przedstawił swe nowe dzieło: "Piligrim-Pro". Konstrukcja stanowi rozwinięcie i uzupełnienie poprzednich prac i została pomyślana jako kit.
Na marginesie prezentacji toczy się interesująca dyskusja na temat granicy między publikacją autorską i prawem autora do swego dzieła w ramach portalu przeznaczonego dla niekomercyjnej twórczości amatorów. Warto poczytać bo tematy i dylematy nie obce są uczestnikom naszego Forum.

---------------

Z ostatniej chwili: wątek został oznaczony jako niedostępny.
Widzę, że nie widzę... Wątek utajniono, tylko dla wtajemniczonych.

Mamy jednak swojego Husarka, i zapewne da się go jeszcze mocno udoskonalić w oparciu o własne pomysły.
Oleg ma własną stronę ?
Jak można się było spodziewać, "Piligrim-Pro" dostępny będzie w postaci kitu. Narazie ruszyła strona internetowa z prezentacją i opisami. Mam nadzieję, że cena będzie przystępna i, mimo ograniczeń, zestawy będą dostępne i dla nas.
W dyskusji na temat komercyjnego Piligrima pokazano wyniki pomiarów egzemplarza złożonego przez RK3BX. Pomiary zrealizowano za pomocą zestawu Motoroli i specjalistycznego analizatora do pomiarów SINAD. Wyniki są zaskakująco dobre jeśli wziąć pod uwagę fakt, że homodyny z zerową pośrednią narażone są na szumy 1/f, przydźwięki, mikrofonowanie i szumy własne heterodyny. To jeszcze jeden argument za homodynami pokazujący jak ważne są dobre filtry w "odsiewaniu" zbędnych szumów.
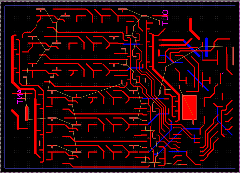
Oleg_9 opublikował schemat płyty głównej "Piligrim-Pro". Warto obejrzeć.
Prawie dekadę temu Oleg_9 opracował moim zdaniem najbardziej zaawansowany projekt transiwera homodynowego pod komercyjną nazwą "Piligrim-Pro". Jakiś czas temu dostępne były moduły umożliwiające samodzielne złożenie urządzenia ale z uwagi na komercyjny charakter, dokumentacja była niedostępna. A teraz niespodzianka! Można już pobrać pełną dokumentację projektu w formacie PCAD. Dla jej obejrzenia niezbędny będzie PCAD Viewer.
Próbowałem zaimportować te pliki do Altiuma (bo niby ma opcję importu), ale niestety bez powodzenia ;-(
[attachment=18498]

Jest to o tyle dziwne, że w sumie p-cad od wielu lat należy do Altiuma.


Kilkanaście minut później....
Udało się, ale trzeba wywalić cyrylicę z nazwy katalogu. Natomiast efekt importu jest taki sobie. Schematy jeszcze jakoś wyglądają, ale PCB się do niczego nie nadaje.
A jednak się udało...
AD 23.4.1

[attachment=18509]

Na schematach opisy są poodwracane do góry nogami, na pcb opisy są w niewłaściwych miejscach ale IMHO to drobiazgi.
A to ciekawe. U mnie napisy na schematach też są odwrócone, ale PCB to już inna bajka.
[attachment=18510]

Ale u mnie AD 20.0.9. Jest też możliwe, że coś pominąłem, bo przeklikałem ten cały import bez wgryzania się w szczegóły.

W każdym razie to fajnie, że się udało, bo teraz można jeszcze z Altiuma do KiCada zaimportować.
Stron: 1 2
Przekierowanie