Witam,
Poszukuję schematu zasilacza regulowanego 0-14V o wydajności prądowej około 6-8A. Posiadam słynny zasilacz laboratoryjny z electronics-lab 0-30V ale przy zasilaniu odbiornika 12V (a takim napięciem najczęściej się coś zasila) sporo mocy idzie w powietrze (a pokój wolę ogrzewać gazem, bo taniej

). Oczywiście napięcie ma być stabilizowane. Ze względu na prawo Darwina, przyda się także zabezpieczenie przeciwzwarciowe

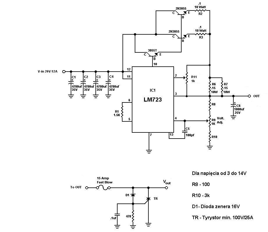
Hej Łukasz. ja kiedyś zmajstrowałem taki sobie zasilacz
[
attachment=6285]
Przy podanych wartościach elementów uzyskałem zakres regulacji od 3V do 14V. Zamiast 2n3055 możesz zastosować każdy inny tranzystor o wytrzymałości min 10A. Choć szczerze to z tymi tranzystorami dalej problemu nie ma w sklepach jak i z lepszymi np. KD502 a obudowa tego tranzystora typu TO-3 zapewnia prawidłowe chłodzenie na radiatorze. Układ ten posiada limiter prądu wyjściowego regulowanym na potencjometrze R11.
Może Ci się nada ten schemat znaleziony kiedyś w internecie i układ ten działa ciągle u mnie z bardzo zadowalającą stabilizacją

Rozejrzyj się za stabilizatorem LM338 jak połączysz 2 szt to będziesz miał około 10A.
cxem.net/doc/pitanie/LM138.pdf
Już prościej się nie da

Bardzo dziękuję Kolegom

Nie spodziewałem się, że istnieją stabilizatory na takie prądy, he he.
Cześć . mam jeszcze jeden SN07 ! na pierwszym przekroczyłem max napięcia wejściowego - u mnie wyszło ( po kondensatorze 35,5 V i krótkie działanie !!!! na luzie ! Poszedł dym i koniec regulowania napięciem wyjściowym .
Chyba tych wejściowych napięć nie wolno traktować na MAXA .
Andrzej
Mój SN07 ma tylko ok.20V na wejściu i chodzi bardzo dobrze jak do tej pory. Używam go jako prostownika (14,4V - 6A) i zasilacza regulowanego.
Mnie to wygląda na to, że ten stabilizator KDSN07 czy 10 to po prostu LM317 z tranzystorem mocy zalakowany w jednej obudowie. Wynika to z zakresu regulacji 1,2-32V i napięcia wejściowego 35V.
Z uwagi na koszt około 30-40zł to taniej wyjdzie po prostu kupić LM317 i solidny tranzystor i połączyć to w kupę. Efekt będzie identyczny.
Pozdrawiam!
Tomek
(22-02-2013 10:22)SQ9JXT napisał(a): [ -> ]Mnie to wygląda na to, że ten stabilizator KDSN07 czy 10 to po prostu LM317 z tranzystorem mocy zalakowany w jednej obudowie. Wynika to z zakresu regulacji 1,2-32V i napięcia wejściowego 35V.
Z uwagi na koszt około 30-40zł to taniej wyjdzie po prostu kupić LM317 i solidny tranzystor i połączyć to w kupę. Efekt będzie identyczny.
Pozdrawiam!
Tomek
KDNS05 lub KDNS07 to hybryda 3 lub 4 sztuki LM317 na ceramice.